开元棋牌
网站开元棋牌
开元棋牌概览
党建工作
人才培养
学科科研
科研平台
校级研究院
师资队伍
学生工作
继续教育
实验中心
校友工作
招贤纳士
Admission Information
开元棋牌 新闻
学术讲座
开元棋牌 通知
院办
招生专栏
教务办
研究生
学工办
就业招聘
实验中心
开元棋牌 风采
最新科研成果
思禹建工楼 载物楼
开元棋牌简介
开元棋牌 领导(现任 历任)
组织架构
产业单位
联系我们
组织机构
通知公示
党群新闻
清廉土环
党建品牌
开元棋牌 文化(分工会)
本科专业
学位点
实践基地
本科生招生
研究生招生
学科简介
创新团队
科研成果(项目 奖项等)
最新动态
滨海城市轨道交通浙江省协同创新中心
陆海国土空间利用与治理浙江省协同创新中心
浙江-加拿大可持续城市排水联合实验室
宁波陆海国土空间利用与治理宁波市协同创新中心
结构工程(火灾)宁波市重点实验室
能源地下结构宁波市重点实验室
水利与海洋工程研究院
岩石力学研究所
师资概况
各级人才
专任教师
兼职教授
讲座教授
学工简介
学工通知
奖助学金
团学工作
创新创业
毕业就业
规章制度
常用下载
学子风采
非学历项目
学历项目
师训项目
委托项目
联系方式
中心简介
组织架构
实验分室
管理文件
通知公告
建设分会
校友动态
联系方式
专题网站:
土木工程专业评估专题网
土木工程实验教学示范中心
争创巾帼文明岗专栏
地理科学(师范)认证专题网站
典型实验
典型实验
友情链接
高校网站
科研网站
政府网站
显示内容
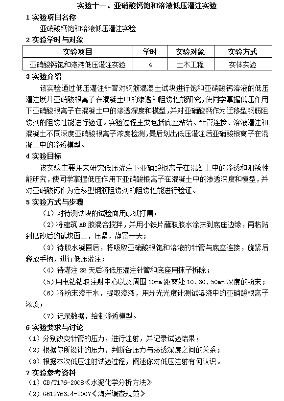
亚硝酸钙饱和溶液低压灌注实验
2017年11月06日 14:40 点击:[]
上一条:
混凝土强度仿真实验
下一条:
雷诺实验
【
关闭
】
Copyright @ 2023 开元棋牌官网 - 2026开元(KY)棋牌官方下载入口 - 经典对战
管理入口